【AI学习】如何用AI工具(豆包+即梦AI)快速生成10个海边沙滩唯美镜头视频?(附效果和保姆级教程)
|
admin
2025年1月1日 21:42
本文热度 3582
|
锅头在做视频剪辑的时候,发现需要用到一些海边沙滩的镜头视频片段来做场景过渡,往往一下子找不到合适的视频片段。对这些镜头视频片段通常有以下要求:这些海边沙滩镜头的一致性没有要求,用AI能按预期描述的风格画面生成大致符合预期的视频短片,既可以快速获取到自己描述的视频片段,又能避免版权纠纷。
贝壳里的细沙时光
下面,跟锅头一起学习如何用豆包+即梦AI快速生成10个海边沙滩唯美镜头视频?
PS:由于文章较长,文末有学习总结。同时附上锅头耗时3个月用心编写的《零基础学习使用AI工具——快速入门手册》,限时免费领取。
▌用豆包生成10个海边沙滩唯美镜头视频画面描述
进入豆包官网主页,输入对话需求“你是AI文生视频专家,擅长制作AI视频,知道如何描述视频主体、动作、表情、选择视角和运镜让视频达到电影杰作水平,现在请提供10个5秒海边沙滩的唯美特写镜头的文生视频描述。”,点击【发送图标】。


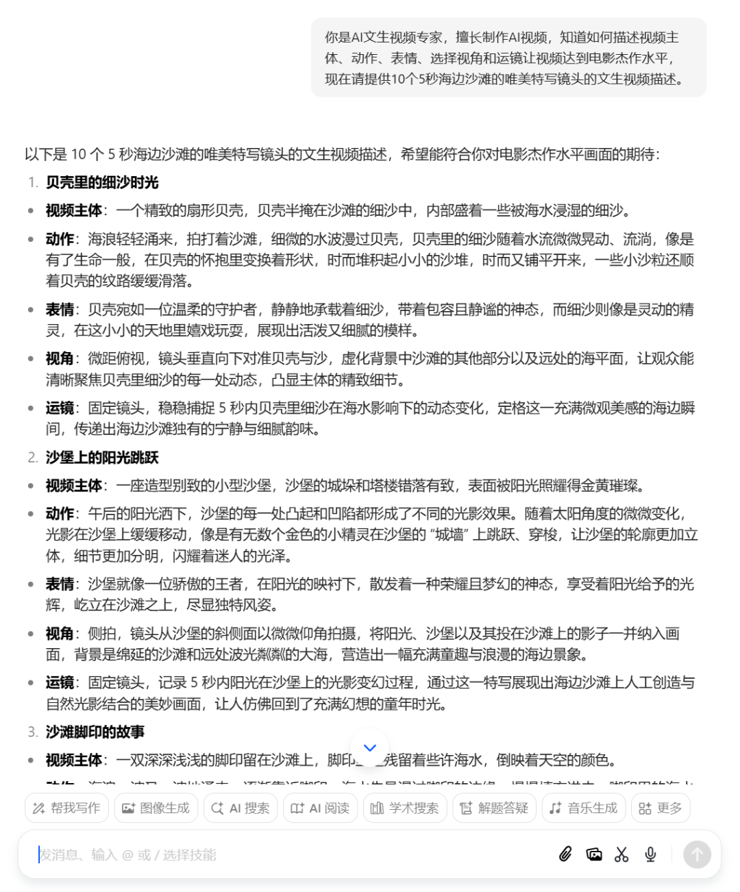
以下是10个5秒海边沙滩的唯美特写镜头的文生视频描述,希望能符合你对电影杰作水平画面的期待:
1. **贝壳里的细沙时光**- **视频主体**:一个精致的扇形贝壳,贝壳半掩在沙滩的细沙中,内部盛着一些被海水浸湿的细沙。- **动作**:海浪轻轻涌来,拍打着沙滩,细微的水波漫过贝壳,贝壳里的细沙随着水流微微晃动、流淌,像是有了生命一般,在贝壳的怀抱里变换着形状,时而堆积起小小的沙堆,时而又铺平开来,一些小沙粒还顺着贝壳的纹路缓缓滑落。- **表情**:贝壳宛如一位温柔的守护者,静静地承载着细沙,带着包容且静谧的神态,而细沙则像是灵动的精灵,在这小小的天地里嬉戏玩耍,展现出活泼又细腻的模样。- **视角**:微距俯视,镜头垂直向下对准贝壳与沙,虚化背景中沙滩的其他部分以及远处的海平面,让观众能清晰聚焦贝壳里细沙的每一处动态,凸显主体的精致细节。- **运镜**:固定镜头,稳稳捕捉5秒内贝壳里细沙在海水影响下的动态变化,定格这一充满微观美感的海边瞬间,传递出海边沙滩独有的宁静与细腻韵味。
2. **沙堡上的阳光跳跃**- **视频主体**:一座造型别致的小型沙堡,沙堡的城垛和塔楼错落有致,表面被阳光照耀得金黄璀璨。- **动作**:午后的阳光洒下,沙堡的每一处凸起和凹陷都形成了不同的光影效果。随着太阳角度的微微变化,光影在沙堡上缓缓移动,像是有无数个金色的小精灵在沙堡的“城墙”上跳跃、穿梭,让沙堡的轮廓更加立体,细节更加分明,闪耀着迷人的光泽。- **表情**:沙堡就像一位骄傲的王者,在阳光的映衬下,散发着一种荣耀且梦幻的神态,享受着阳光给予的光辉,屹立在沙滩之上,尽显独特风姿。- **视角**:侧拍,镜头从沙堡的斜侧面以微微仰角拍摄,将阳光、沙堡以及其投在沙滩上的影子一并纳入画面,背景是绵延的沙滩和远处波光粼粼的大海,营造出一幅充满童趣与浪漫的海边景象。- **运镜**:固定镜头,记录5秒内阳光在沙堡上的光影变幻过程,通过这一特写展现出海边沙滩上人工创造与自然光影结合的美妙画面,让人仿佛回到了充满幻想的童年时光。
3. **沙滩脚印的故事**- **视频主体**:一双深深浅浅的脚印留在沙滩上,脚印里还残留着些许海水,倒映着天空的颜色。- **动作**:海浪一波又一波地涌来,逐渐靠近脚印,海水先是漫过脚印的边缘,慢慢填充进去,脚印里的海水随着海浪的节奏轻轻荡漾,倒映的天空画面也随之扭曲、变形。接着,海浪退去,脚印里的海水又缓缓流回大海,脚印的轮廓在这个过程中变得模糊又清晰,仿佛在诉说着留下脚印之人的故事。- **表情**:脚印像是一位沉默的讲述者,带着一种神秘又沧桑的神态,虽然无声,却承载着过往的痕迹,等待着有心人去解读它经历的时光与故事。- **视角**:低角度仰拍,镜头置于沙滩平面,朝着脚印的方向拍摄,背景是不断起伏的海浪以及更远处海天相接的壮阔景象,凸显出这双脚印在海边沙滩上的独特存在与别样意义。- **运镜**:固定镜头,捕捉5秒内海浪与脚印互动的画面,通过这一特写展现出海边沙滩的动态变化以及人与自然留下的痕迹之间的微妙联系,营造出一种充满诗意与遐想的海边氛围。
4. **沙粒上的水珠闪耀**- **视频主体**:几颗晶莹剔透的水珠附着在沙滩的沙粒上,水珠在阳光的折射下五彩斑斓。- **动作**:刚退去的海浪留下了这些水珠,它们在沙粒上滚动、汇聚,有的水珠合并在一起,变得更大更圆润,随着沙滩的微微倾斜,水珠缓缓滑动,在滑动过程中,不断折射出周围的蓝天白云、碧海金沙,每一次转动都闪烁着耀眼的光芒,如同一颗颗璀璨的宝石在沙间舞动。- **表情**:水珠仿佛一群活泼的舞者,带着欢快、灵动的神态,在沙粒这个小小的舞台上尽情展现自己的美丽,为单调的沙滩增添了一抹绚丽多彩的生机。- **视角**:微距平视,镜头聚焦在沙粒与水珠上,虚化周边沙滩的大范围场景,只留下模糊的沙色背景,突出水珠的剔透和色彩变化,让观众能清晰看到水珠的每一个细微动作。- **运镜**:固定镜头,稳稳地呈现5秒内水珠在沙粒上的动态变化,定格这一充满奇幻色彩的海边微观画面,传递出海边沙滩细腻而美妙的自然之美。
5. **沙滩上的贝壳拼图**- **视频主体**:一片沙滩上,散落着各种形状、颜色的贝壳,它们看似无序却又像是天然拼成了一幅独特的图案。- **动作**:海风轻轻拂过,贝壳周围的细沙被吹动,贝壳也随之微微挪动了一下位置,它们相互碰撞、摩擦,原本的图案发生了些许变化,却又在不经意间组合出了新的形状,仿佛是大海用这些贝壳在沙滩上不断创作着一幅永远不会重复的拼图作品,充满了自然的艺术感。- **表情**:贝壳们像是一群默契的艺术家,带着一种随性又富有创造力的神态,在沙滩这个大画布上,凭借着海风与海浪的力量,展现着它们独特的排列组合之美,构成了海边独特的风景。- **视角**:俯拍,镜头从上方垂直拍摄这片贝壳聚集的沙滩区域,全面展现贝壳拼图的全貌以及周边沙滩的纹理,背景是一望无际的大海和广阔的天空,衬托出贝壳拼图在沙滩上的独特韵味和艺术气息。- **运镜**:固定镜头,在5秒内定格贝壳拼图在海风作用下的动态变化画面,通过这一特写展现出海边沙滩上自然形成的艺术之美,让人感叹大自然鬼斧神工般的创造力与审美意趣。
6. **沙滩椰影的摇曳**- **视频主体**:一片沙滩上,几枚椰树的影子投射在金黄色的沙滩上,椰影随着海风和阳光的变化而摇曳生姿。- **动作**:海风轻轻吹过,椰树的枝叶随风摆动,椰影也在沙滩上跟着晃动起来,影子的轮廓时而拉长,时而缩短,边缘变得模糊又清晰,仿佛是椰树在沙滩上跳起了一场无声的舞蹈。阳光透过椰叶的缝隙洒下,在椰影里形成斑驳的光斑,光斑也随着椰影的摇曳而移动、变幻,如同跳动的音符。- **表情**:椰影恰似一位优雅的舞者,带着灵动、婀娜的神态,在沙滩这个舞台上尽情展现着自己的舞姿,与椰树相互呼应,为海边增添了一份热带风情的浪漫与惬意。- **视角**:侧拍,镜头从沙滩的一侧以稍仰的角度拍摄椰影以及其后方的椰树,将蓝天、椰树、椰影和沙滩完整地呈现在画面中,营造出一种典型的海边热带风光画面,让人仿佛感受到海风的吹拂和阳光的温暖。- **运镜**:固定镜头,记录5秒内椰影在海风和阳光作用下的动态变化过程,通过这一特写展现出海边沙滩上椰树与光影结合的美妙画面,传递出浓郁的海边热带韵味,让人沉浸在这悠闲舒适的海边氛围之中。
7. **沙滩上的海草纹理**- **视频主体**:一段被海浪冲上岸的海草,海草蜿蜒在沙滩上,展现出独特的纹理和线条。- **动作**:随着海风的吹拂,海草在沙滩上轻轻扭动,它的叶片时而卷曲,时而舒展,原本的纹理在光线的变化下更加凸显出来,那些纤细的脉络像是精心绘制的图案,随着海草的摆动仿佛活了过来,沿着沙滩延伸,与周边的沙粒相互交织,构成了一幅充满自然韵味的画面。- **表情**:海草宛如一位优雅的书法家,带着一种沉稳又细腻的神态,用自己的身躯在沙滩上书写着独特的“文字”,展现出一种别样的艺术美感,诉说着大海深处的故事。- **视角**:微距侧拍,镜头从侧面贴近海草,聚焦在海草的纹理和形态变化上,虚化背景中沙滩的其他部分,突出海草这一主体,让观众能清晰看到海草每一处细微的动作和独特的线条美。- **运镜**:固定镜头,捕捉5秒内海草在沙滩上随风扭动的画面,通过这一特写展现出海边沙滩上海草带来的独特自然之美,让人领略到大海赋予沙滩的别样生机与韵味。
8. **沙滩边的小螃蟹冒险**- **视频主体**:一只小巧玲珑的沙滩小螃蟹,它从沙滩上的洞穴中探出身子,准备向海边进发。- **动作**:小螃蟹先是谨慎地伸出两只钳子,左右试探了一下,然后慢慢地将整个身子挪出洞穴,横着身子在沙滩上快速爬行起来。它的小钳子不断地挥舞着,碰到沙粒就轻轻拨开,遇到小贝壳还会好奇地用钳子夹一夹,眼睛滴溜溜地转着,时刻观察着周围的动静,向着海浪的方向前进,仿佛在进行一场刺激的冒险。- **表情**:小螃蟹一脸机警的模样,眼神中透着好奇与警惕,带着一种勇敢又小心翼翼的神态,在沙滩这个对它来说既熟悉又充满未知的世界里探索,尽显可爱与灵动。- **视角**:低角度侧拍,镜头位于沙滩平面,从侧面拍摄小螃蟹的行动轨迹,背景是沙滩上的其他洞穴、贝壳以及不远处波光粼粼的大海,展现出小螃蟹所处的海边沙滩环境,增添画面的趣味性和真实感。- **运镜**:跟镜头,随着小螃蟹的爬行缓缓移动镜头,追踪它在5秒内的冒险过程,通过这一特写展现出海边沙滩上丰富的生物活动和充满生机的一面,让人感受到海边沙滩微观世界里的奇妙与趣味。
9. **沙滩落日的余晖映照**- **视频主体**:沙滩的一角,金黄色的细沙在落日余晖的映照下,染上了一层橙红色的光晕,沙粒仿佛都被点燃了一般。- **动作**:太阳缓缓西沉,光线变得越发柔和而温暖,沙滩上的每一粒沙都沐浴在这橙红色的光辉中,随着太阳角度的变化,光影在沙滩上缓缓移动,沙粒的颜色也随之深浅变化,像是一幅天然的油画在不断渲染、变幻,散发着一种宁静而又热烈的美。- **表情**:沙滩在落日的映照下,宛如一位盛装的佳人,带着一种端庄、华美的神态,尽情展现着自己最美的一面,享受着这一天中最后的辉煌时刻,也为海边的傍晚增添了一抹浪漫而又庄重的色彩。- **视角**:侧拍,镜头从沙滩的侧面以稍低的角度拍摄,将落日、沙滩以及沙滩上的一些贝壳、脚印等元素纳入画面,背景是被落日染红了大半的天空和波光粼粼的海面,营造出一种典型的海边落日美景,让人沉醉在这如诗如画的氛围之中。- **运镜**:固定镜头,记录5秒内沙滩在落日余晖下的光影变化过程,通过这一特写展现出海边沙滩傍晚时分独特的魅力,传递出一种时光流逝却又无比美好的意境,让人对海边的日落美景留下深刻的印象。
10. **沙滩上的泡沫梦幻**- **视频主体**:沙滩上残留的一些海浪泡沫,泡沫堆积在一起,呈现出各种奇特的形状,在阳光下闪烁着七彩的光。- **动作**:海风轻轻吹过,泡沫随着风微微飘动,它们的形状不断变化,有的泡沫相互融合,变得更大更蓬松,有的则破裂开来,化作细小的水汽飘散在空中。泡沫在沙滩上滚动、堆积、消散,像是一场转瞬即逝的梦幻表演,每一个瞬间都充满了奇幻色彩。- **表情**:泡沫仿佛一群梦幻的精灵,带着空灵、虚幻的神态,在沙滩这个舞台上演绎着短暂而又美妙的故事,它们的存在虽然短暂,却给海边沙滩增添了一份如梦似幻的浪漫气息。- **视角**:俯拍,镜头从上方俯瞰沙滩上的泡沫区域,全面展现泡沫的分布以及它们的动态变化,背景是沙滩、大海以及天空,衬托出泡沫在海边沙滩上的独特美感和奇幻氛围。- **运镜**:固定镜头,在5秒内定格泡沫在海风作用下的动态变化画面,通过这一特写展现出海边沙滩上自然形成的梦幻之美,让人感叹大自然创造出的这些微小却又无比迷人的瞬间。
▌用即梦生成10个海边沙滩唯美镜头视频
此时,咱们打开即梦AI官网主页,点击【视频生成】。


进入文本生视频界面,输入文本生视频描述内容,视频模型这里锅头选择视频模型为视频 P2.0 Pro,点击【生成视频】。


同理,输入其他文生视频描述提示词生成相应镜头视频。



到这里,咱们一起用豆包+即梦AI快速生成了海边沙滩唯美镜头视频片段,你学会了吗?
▌学习总结
打开豆包官方主页,输入对话需求,得到文生视频画面描述。
打开即梦AI官方主页,点击【视频生成】进入视频生成页面。
进入视频生成页面后,点击【文本生视频】,输入文本描述生成对应的视频片段。
这一波走下来,咱们一起学会了用豆包+即梦AI快速生成冬天下雪镜头视频片段素材,在创作视频时快速获取所需素材。先点赞收藏好,得空的时候亲自操作体验一番,又掌握一项新的AI技能。^_^即梦体验链接:jimeng.jianying.com/s/iD3engqv
阅读原文:原文链接
该文章在 2025/1/2 12:23:57 编辑过