LOGO OA教程 ERP教程 模切知识交流 PMS教程 CRM教程 开发文档 其他文档  
 
点晴ERP是一款针对中小制造业的专业生产管理软件系统,系统成熟度和易用性得到了国内大量中小企业的青睐。
点晴PMS码头管理系统主要针对港口码头集装箱与散货日常运作、调度、堆场、车队、财务费用、相关报表等业务管理,结合码头的业务特点,围绕调度、堆场作业而开发的。集技术的先进性、管理的有效性于一体,是物流码头及其他港口类企业的高效ERP管理信息系统。
点晴WMS仓储管理系统提供了货物产品管理,销售管理,采购管理,仓储管理,仓库管理,保质期管理,货位管理,库位管理,生产管理,WMS管理系统,标签打印,条形码,二维码管理,批号管理软件。
点晴免费OA是一款软件和通用服务都免费,不限功能、不限时间、不限用户的免费OA协同办公管理系统。

点晴ERP企业管理信息系统 →『 财务管理 』 本版文数:804  今日文数:622

1、财税方面知识和能力:掌握会计准则和会计制度中所有与成本核算有关的知识。掌握增值税、所得税等相关税法中与成本有关的知识。掌握财务分析的日常在成本中的运用。掌握现金流相关知识。掌握数据库的运用。财务软件中成本相关的知识。精通电子表等相关工具。2、业务方面知识和能力:产品设计、生产的相关知识、生产工艺相关知识、财务分析能...
admin11242026/1/16 12:15:37
成本核算不是财务一个人的事,而是全公司的“效益工程”。从头部大厂到中小微企业,都在喊“砍掉无效成本”,但真正能算清“每一分钱花在哪、该不该花”的却不多。不少财务人还在靠Excel手动扒数,月底通宵对账成常态;老板想看“哪个产品最赚钱”,翻遍报表却找不出关键数据……其实,成本核算不是“事后算账”,而是企业决策的“导航仪”...
admin11122026/1/16 12:15:24
本篇进入采购与成本循环的核心区、深水区——成本核算。成本核算涉及的概念较多、方法各异、对利润表的影响深远,可以说是IPO阶段财务规范阶段“最硬的骨头”、必须啃下。因此,针对这一篇章,我们抽丝剥茧、逐项开展、详细讲解,力求读者能循序渐进的理解成本的诸多概念与核心逻辑,因此分节内容也会比较多,预计分为如下小节:(1)成本核...
admin11802026/1/16 12:13:47
本篇进入采购与成本循环的核心区、深水区——成本核算。成本核算涉及的概念较多、方法各异、对利润表的影响深远,可以说是IPO阶段财务规范阶段“最硬的骨头”、必须啃下。因此,针对这一篇章,我们抽丝剥茧、逐项开展、详细讲解,力求读者能循序渐进的理解成本的诸多概念与核心逻辑,因此分节内容也会比较多,预计分为如下小节:(1)成本核...
admin12062026/1/16 12:11:56
本篇进入采购与成本循环的核心区、深水区——成本核算。成本核算涉及的概念较多、方法各异、对利润表的影响深远,可以说是IPO阶段财务规范阶段“最硬的骨头”、必须啃下。因此,针对这一篇章,我们抽丝剥茧、逐项开展、详细讲解,力求读者能循序渐进的理解成本的诸多概念与核心逻辑,因此分节内容也会比较多,预计分为如下小节:(1)成本核...
admin11942026/1/16 12:10:37
本文进入采购与成本循环的核心区、深水区——成本核算。成本核算涉及的概念较多、方法各异、对利润表的影响深远,可以说是IPO阶段财务规范阶段“最硬的骨头”、必须啃下。因此,针对这一篇章,我们抽丝剥茧、逐项开展、详细讲解,力求读者能循序渐进的理解成本的诸多概念与核心逻辑,因此分节内容也会比较多,预计分为如下小节:(1)成本核...
admin11632026/1/16 12:09:58
昨天有位同学在群里咨询我,想了解下期间费用是否需要分摊到单个成品上?如不分摊,对于跨月的成品出入的费用,出货时要不要按当月费用算?分摊到订单成本中有什么不一样,不生成凭证吗?当时我对她说,期间费用不用分摊到具体成品,但是会分摊到订单成本中;对于跨月所牵涉的成本费用,出货肯定按累积数来核算。后来因为手头较忙,就没有详细说...
admin11652026/1/16 12:03:50
ERP系统财务管理中总账管理模块和出纳管理模块是企业财务工作中常用的两类工具,它们核心区别在于职能定位、使用对象、功能侧重点和数据范围。以下是具体分析:一、核心区别对比维度总账管理模块出纳管理模块主要职能全面会计核算与财务报告现金流管理与日常收支操作使用对象会计人员、财务主管出纳人员、资金管理员功能侧重点凭证录入、账簿...
admin14022026/1/9 11:11:40
零基础能不能学会计?答案是肯定的。今天继续为您分享零基础学会计入门知识、全盘账等会计实操技能。帮助会计初学者学懂会计原理,学会会计技能,能够胜任会计工作。接上一篇,今天继续分享会计实操常识:一、完整的会计工作内容会计的日常工作内容包含:会计核算、税务申报、会计分析。其中会计核算内容:取得、审核原始凭证,填制记账凭证,登...
admin14222026/1/6 9:32:37
零基础能不能学会计?答案是肯定的。今天继续为您分享零基础会计入门知识、全盘账等会计实操技能。帮助会计初学者学懂会计原理,学会会计技能,能够胜任会计工作。接上一篇,今天继续分享会计基础知识,第二大点,会计的基本概念,会计要素和会计科目、会计账户基础知识。一、会计要素会计对象是会计主体能用货币反映并能产生资源变动的经济活动...
admin13582026/1/6 9:31:20
零基础能不能学会计?答案是肯定的。今天继续为您分享零基础会计入门知识、全盘账等会计实操技能。帮助会计初学者学懂会计原理,学会会计技能,能够胜任会计工作。接上一篇,今天继续分享会计的基本概念:借贷记账法。借贷记账法我们上一讲学习掌握了会计账户的基本结构,分为账簿式账户和T形账户。借贷记账法就是会计账户的具体核算方法,会计...
admin14642026/1/6 9:30:53
零基础能不能学会计?答案是肯定的。今天继续为您分享零基础会计入门知识、全盘账等会计实操技能。帮助会计初学者学懂会计原理,学会会计技能,能够胜任会计工作。会计的核算流程在实际工作中各个经济单位根据自身的经济业务活动特点和管理要求,会形成不同的账务处理程序,它们整体流程基本相同,只是据以登记总分类账簿的依据有点细微区别。总...
admin14552026/1/6 9:30:17
零基础能不能学会计?答案是肯定的。今天继续为您分享零基础会计入门知识、全盘账等会计实操技能。帮助会计初学者学懂会计原理,学会会计技能,能够胜任会计工作。会计的核算流程之记账凭证在实际工作中各个经济单位根据自身的经济业务活动特点和管理要求,会形成不同的账务处理程序,它们整体流程基本相同,只是据以登记总分类账簿的依据有点细...
admin13792026/1/6 9:29:55
零基础能不能学会计?答案是肯定的。从今天开始,持续为您分享零基础会计入门知识、全盘账等会计实操技能。帮助会计初学者学懂会计原理,学会会计技能,能够胜任会计工作。一、会计的产生与发展01很久很久以前会计就出现了,多久之前呢?大概是人类社会还处在原始社会的时候,人类在猎取食物的时候就会记数:方便部落人员食物的分配,比如让部...
admin13812026/1/6 9:27:20
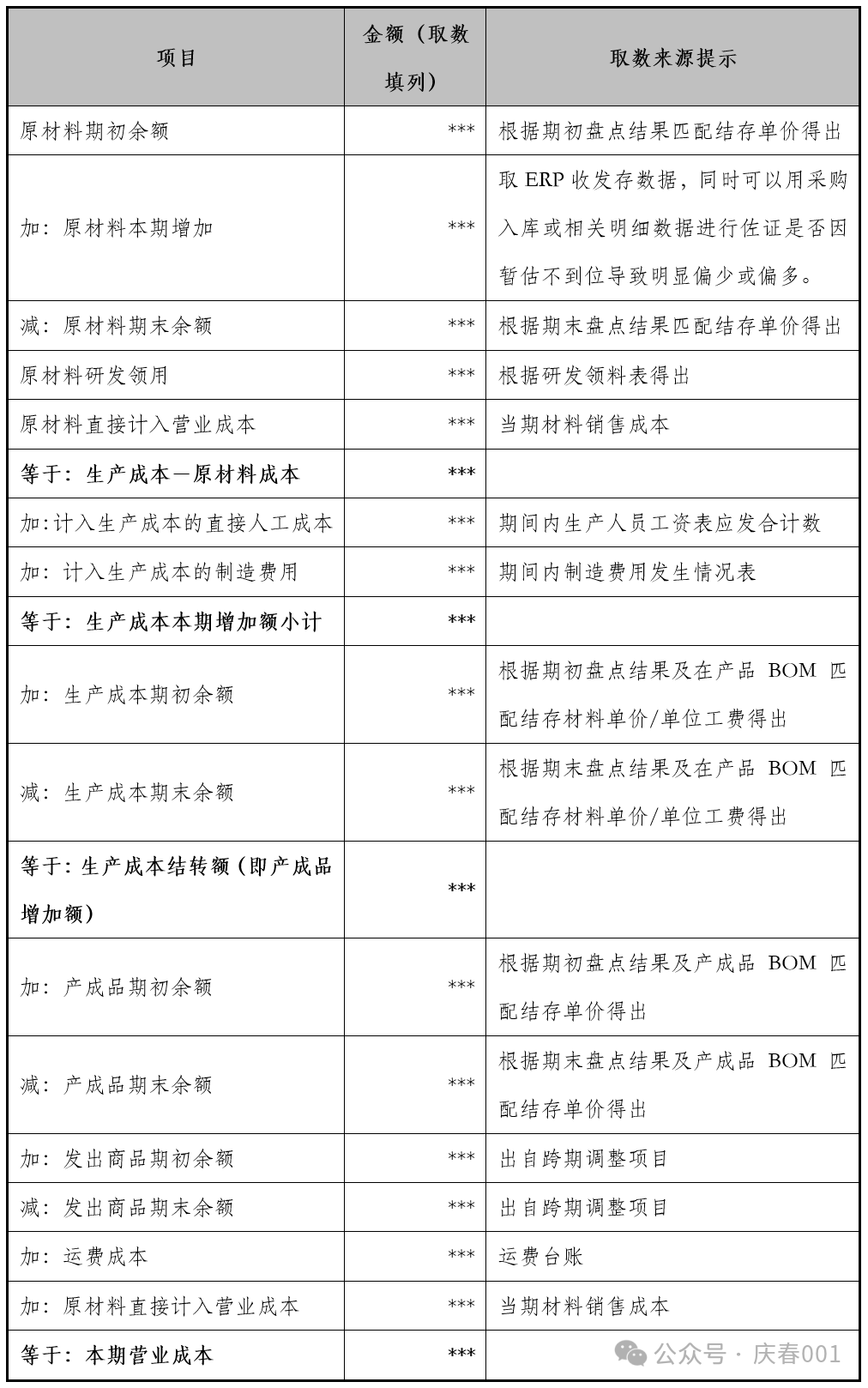
下面从企业成本运转的整体流程和财务底层原理,并结合点晴模切ERP系统的单据流转,对模切企业成本核算进行一个清晰的透视。接下来将会从业务、单据、财务凭证这三个维度进行一个成本核算的剖析。模切生产制造企业加工生产完整过程描述:一家模切生产制造企业的业务始于业务团队的市场开拓从客户处获取销售订单,生产部门PMC人员进行生产计...
admin16002026/1/4 11:23:40
损益类科目,常让会计新人头疼。但这些科目恰恰是企业盈利能力的“温度计”。今天,我们用最直白的方式,一次性理清这18个关键科目。损益,即“损失”与“收益”。所有损益类科目,最终都汇集到利润表中,直接影响企业的净利润。记住:它们是企业经营成果的即时反映。18个科目,一目了然损益类科目可分为两大阵营:收入利得类(贷方增加)和...
admin19812025/12/31 14:37:41
针对生产企业或商贸企业,存货会出现报废损毁的情形,针对报废损毁的处理梳理如下:一、报废损毁的增值税处理需要区分报废损毁的原因,不同原因的增值税处理并不一致(1)如果是管理不善或违法违规等原因的报废损毁,属于“非正常损失”,其进项税额不可抵扣,需要做进项税额转出处理。根据财税2016年36号文第28条第3款规定:非正常损...
admin20432025/12/31 9:10:05
又到每年的12月底了,一年的财务工作也接近了尾声,相信不少使用金蝶软件的朋友又该忙着年结工作了。对于使用金蝶软件的企业来说,年结操作不仅关系到全年财务数据的准确性,更直接影响下一年度的账务处理。然而,不同版本的金蝶软件年结流程存在差异,操作不当可能导致数据错误增加很多额外的工作,甚至账套损坏或者丢失。根据账套是否能跨年...
admin20632025/12/31 9:04:46
在财务工作中,凭证录入错误、金额误填等问题难以完全避免。金蝶KIS系列产品提供的“反过账”功能,如同财务人的“后悔药”,为账务纠错提供了关键的技术支持。一、反过账:账务纠错的“时光机”反过账是指将已审核或已记账的凭证撤回至可修改状态,修正错误后重新提交。其核心作用包括:修正凭证错误:如凭证编号重复、科目误选、金额录入错...
admin20602025/12/31 9:04:28
1、标准/迷你版年结的准备工作?A.确认账务处理期间是否到年末,比如12期;B.确认日记账是否录入完整,是否对账完毕,确认处理完之后进行年末轧账;C.固定资产计提折旧完成;(迷你版没有固定资产模块,该步可跳过);D.启用了工资模块需确认工资数据无误后进行工资费用分配;E.将所有凭证进行过账,自动转账、期末调汇做完后再操...
admin20792025/12/31 9:02:48
金蝶KIS专业版、KIS商贸版、KIS旗舰版和K/3WISE用的都是SQLSERVER数据库,账套数据可以连续多年使用的,因此年结与平时的月结操作基本上相同,只是年结还需要手工录入凭证将本年利润科目转入利润分配-未分配利润。下面以KIS专业版V16.0最新的综合补丁环境为例介绍一下年结的具体事项和流程:一、年结前的准备...
admin20272025/12/31 9:01:23
年结背景年结是指每个会计年度的最后一个会计期间,针对全年的会计业务进行结账。在使用金蝶KIS软件系统的情况下,系统进行年结操作时,会自动产生相关的账册,根据系统配置进行一系列的检查操作,同时将期末的余额转入下一年,作为下一年的期初余额。年结的时间一般为在账套数据中的第12期期末,由于财务工作期末结账一般都会晚于实际的账...
admin19842025/12/31 8:59:42
通过序时账生成现金流量表,其实很简单!一、主要思路1.首先,通过序时账筛选出库存现金和银行存款涉及的分录,进而获取现流明细表;2.接着,在现流明细表增加一列,根据业务性质判断并填充每一笔明细对应的现流主表项目;3.最后,按主表项目汇总金额,即可生成现金流量表。为了进一步提升审计效率,“TB工具箱”提供了一套完整、系统的...
admin16812025/12/26 12:00:08
各位大家好,在往期前几期的文章里面,我们对固定资产的产品蓝图进行了一个一个概述同时对固定资产的底层原理也进行了一个解析,并且通过一个案例进行了一个案例穿透!金蝶云星空固定资产产品蓝图与案例解析今日我们对固定资产的所有功能点进行全解析,以下所有内容的截图是基于网页端访问进行截图的,以前的大部分文章系统截图都是客户端截图,...
admin18382025/12/25 9:30:13
固定资产在生产制造企业管理上是一个非常重要的模块,而且许多企业固定资产占整个资产的比重也是特别大的,所以做好固定资产管理是企业和财务上非常重要的事情。财务定义:固定资产是指企业为生产商品、提供劳务、出租或经营管理而持有的,使用寿命超过一个会计年度,且单位价值较高的有形资产。以下是金蝶云星空针对企业固定资产财务核算的产品...
admin18812025/12/25 9:28:50
本版面共有 33 页, 804 篇文章 >> 1 2 3 4 5 6 7 8 9 10 11 ... 33
页码:

Copyright 2010-2026 ClickSun All Rights Reserved 粤ICP备13012886号-9